Herramientas de Accesibilidad
Colores invertidos
Monocromo
Contraste oscuro
Contraste claro
Baja saturación
Alta saturación
Enlaces destacados
Títulos destacados
Lector de pantalla
Modo de lectura
Escalamiento de contenido
100
%
Tamaño de fuente
100
%
Altura de la línea
100
%
Espaciado de letras
100
%
ninezalausi@gmail.com
Consejo Cantonal
Quienes Somos?
Quienes Somos
Organigrama Institucional
Directorio CCPD-A
Políticas Públicas de Igualdad
Objetivos Estratégicos
Junta Cantonal de Protección
Colección de Cuentos
Normativa Legal
Base Legal
Ordenanzas
Resoluciones
Actas de Sesiones
Presupuesto 2025
Plan Operativo Anual
Plan Anual de Compras
Estado - Sociedad
Miembros del Pleno CCPDA
Defensorías Comunitarias
Procesos de Observancia
Procesos de Formulación
Lideres y Lideresas
Galería de Imagenes
Campañas
Juntos a poner fin al trabajo infantil en el cantón Alausí
Voces con respeto: Tejiendo una Red de Paz
Empatía Digital no a la Desinformación
Informativo
Informativo-ccpd
Transparencia
Cumplimiento LOTAIP
Rendición de Cuentas
Concursos de Selección
Transparencia Activa
Actas de Sesiones
Resgistro de Asistencia
Reuniones del Pleno
Biblioteca
Informes SPID-Alausí
Contáctenos
Informe de Gestión
Buscar
Organigrama Institucional
Consejo Cantonal de Protección de Derechos Alausí
Inicio
Consejo Cantonal
Quienes Somos?
Organigrama Institucional
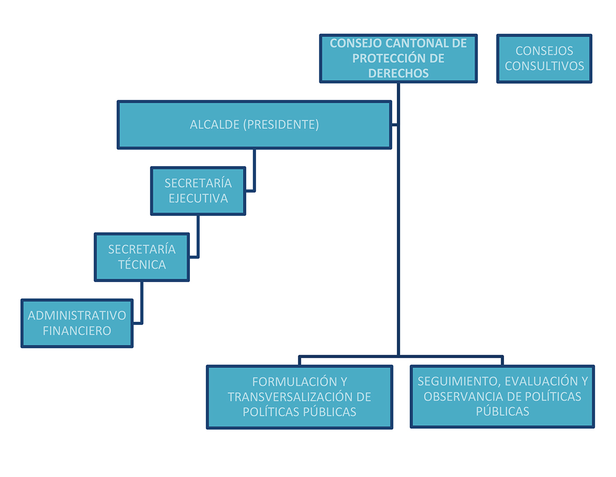
Estructura Orgánica Funcional CCDPA
Main Menu
Consejo Cantonal
Quienes Somos?
Quienes Somos
Organigrama Institucional
Directorio CCPD-A
Políticas Públicas de Igualdad
Objetivos Estratégicos
Junta Cantonal de Protección
Colección de Cuentos
Normativa Legal
Base Legal
Ordenanzas
Resoluciones
Actas de Sesiones
Presupuesto 2025
Plan Operativo Anual
Plan Anual de Compras
Estado - Sociedad
Miembros del Pleno CCPDA
Defensorías Comunitarias
Procesos de Observancia
Procesos de Formulación
Lideres y Lideresas
Galería de Imagenes
Campañas
Juntos a poner fin al trabajo infantil en el cantón Alausí
Voces con respeto: Tejiendo una Red de Paz
Empatía Digital no a la Desinformación
Informativo
Informativo-ccpd
Transparencia
Cumplimiento LOTAIP
Rendición de Cuentas
Concursos de Selección
Transparencia Activa
Actas de Sesiones
Resgistro de Asistencia
Reuniones del Pleno
Biblioteca
Informes SPID-Alausí
Contáctenos
Informe de Gestión